1. 空調蓄水池選擇噴涂聚脲防水涂料,還是玻璃鋼?
噴涂聚脲防水涂料,國家標準是GBT23446-2009,里面規定了2種類型的防水涂料,一般采用現場噴涂的方式,進行噴涂施工。玻璃鋼,一般是用不飽和聚酯采用現場手糊的方式,進行施工。
在聚氨酯泡沫表面的防水工程里面,許多行業,噴涂聚脲防水涂料,正在逐步取代玻璃鋼,逐漸成為主流材料,一些目光長遠的業主也正在關注噴涂聚脲防水涂料這種新型防水方式。例如:一些先進造船業的遠洋捕撈船的冷藏艙和冷凍艙,空調制冷的蓄冰池蓄水池領域等等。另外在諸如屋面,冷庫等常用聚氨酯泡沫保溫的領域,聚脲防水涂料也時常出現。
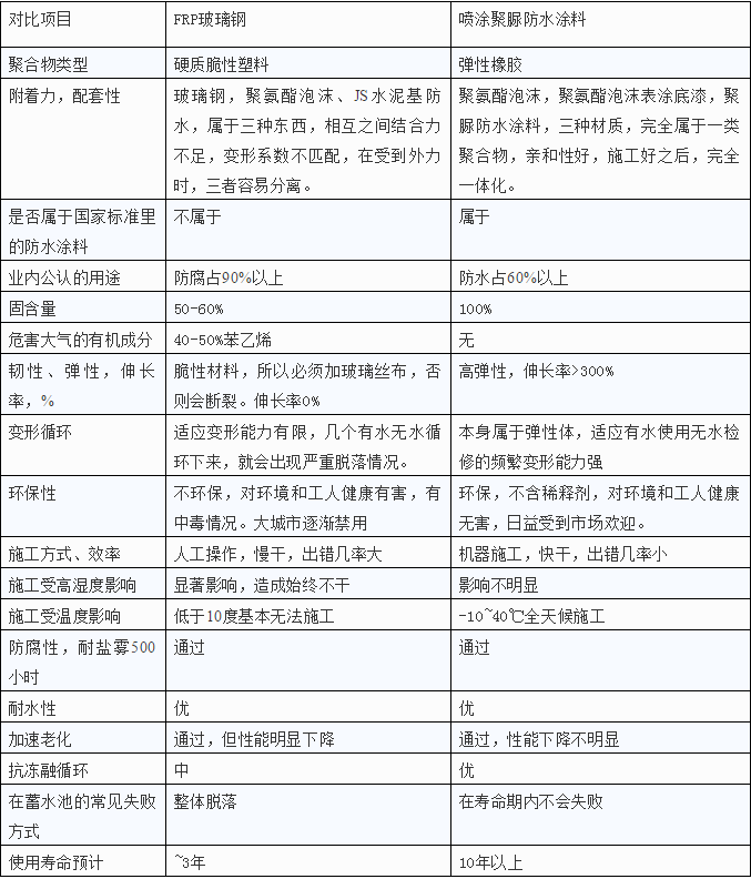
以下是結合蓄水池應用,兩種技術的簡單對比。
蓄水池防水類型對照表

以上分析很明顯,聚脲防水涂料,無疑更適合蓄水池防水工程。
2.蓄水池防水保溫如何選擇材料?
1)環保性
需要特別指出的是:由于蓄水池項目一般都是在中心城區,施工環保性不容忽視,所以應該選擇環保型產品,工人在環保無毒無味的環境里施工,才有舒適性,工程成功的可能性才高。
你的項目選材,首先應該采用環保型產品,尤其是底漆必須是無溶劑底漆,不應是含有VOC這種破壞大氣環境和給工人和周邊居民帶來傷害的底漆。
2)蓄水池保溫防水系統的科學性和成熟性
在蓄水池防水保溫這個應用中,首先要確認,你采購到的東西合不合適,因為并不是每一個噴涂聚脲防水涂料廠家,都有完善的系統,價格是另外一回事。沒采購到合適的東西,是失敗的最重要的原因。以下是你要采購的產品目錄表:
潮濕混凝土基面專用無溶劑底漆
名副其實容重的聚氨酯泡沫
創新型的聚氨酯泡沫基面底涂
合適性能的噴涂聚脲防水涂料
并且這個系統,必須是經過驗證的涂層系統,有中國北方和南方都應該有相關成功案例。
值得強調的是:
聚氨酯泡沫表面用聚脲配套底漆,這層底漆,完全消除了聚脲直接噴涂在泡沫上產生針孔的問題,讓保溫防水真正有機的結合起來,形成一體化。國內擁有這項底漆技術的還并不多見。目前的多數蓄水池聚脲防水失敗,源自于缺乏這種配套底漆技術,而是采用砂漿界面劑找平之后,再進行聚脲防水施工,這是目前絕大多數蓄水池項目聚脲防水失敗的主要原因之一。
中央空調蓄水池一般是地下10米到20米的地下建筑,基面通常是潮濕的,混凝土基面噴涂聚氨酯之前,必須需要潮濕基面專用無溶劑底漆,否則耐久性會受到質疑,聚氨酯泡沫本身就可能自己脫落下來,絕非聳人聽聞!實驗室測試沒問題的底漆,在這種環境未必能用!
名副其實容重的泡沫。如果想你購買的泡沫容重名副其實,最佳途徑就是找買國際大牌,比如找陶氏化學買。
我公司有經驗豐富專業的施工隊伍、誠信為本以質取勝、完美的服務贏取了市場最大化。歡迎咨詢。






